HE染色(Hematoxylin and Eosin staining)是最常见的组织切片染色技术之一,用于在显微镜下观察和分析组织或细胞的结构和形态。
1.组织固定
组织样本必须被充分固定,以防止处理过程中组织细胞的破坏。用10%缓冲福尔马林(Formalin)进行固定通常是一个比较好的选择。
2.切片制备
对于组织样本的切片厚度和形状需谨慎考虑。切片应该是均匀的,并且不能太薄或太厚。一般来说,4-5微米是一个常见的厚度。
3.pH值调节
染色时调节pH值很重要。组织切片在染色前必须在适当的缓冲液中浸泡,在染色期间pH值应始终稳定.如果组织块在福尔马林中固定时间长,组织酸化而影响细胞核着色。因此,要在自来水中冲洗时间长一些或在饱和碳酸锂水溶液中处理10-30min,这样可以使细胞核着色较深。染伊红时胞浆着色不佳,可在伊红溶液中滴加1-2滴冰醋酸。
4.控制分色时间
切片染苏木精后,分色这一步是关键,应在显微镜下控制进行,一般以细胞核染色清楚(晰)而细胞质基本无色为佳。如果过分延长分色时间将导致染色太浅,应重新染色后再行分色。
5.彻底脱去酒精
组织切片需要通过一系列的酒精浓度逐渐脱水,并用透明剂如苯酚、二甲苯等进行透明化。透明化后切片会变得更加清晰,便于染色。
切片经酒精脱水后,入二甲苯时可出现白色不透明状态,此为脱水不彻底,应将切片退回无水酒精,更换酒精、二甲苯,以求彻底脱水与透明。
6.保持切片的湿润
在染色过程中不要让切片干燥,以免切片收缩、变形,影响神经元形态。
7.保持切片的湿润
切片从二甲苯取出或进入二甲苯前,切片周边均应擦干净或吸干多余水分。
8.封片注意事项
最后封固时,要用中性树脂,防止日后褪色,盖片要选大于组织块的面积,如漏出一部分不久将会褪色,所用树脂浓度要适当,树脂封固时不能有气泡。
9.洗涤
洗涤步骤很重要。未充分清洗会导致染色剂残留,影响结果的质量。每个处理步骤后,应该用足够的缓冲盐水彻底洗涤。
10.避免空气暴露
空气中的灰尘和污染物会对实验产生不利影响,因此在染色过程中,需要避免将切片长时间暴露在空气中,并保持实验室的清洁和卫生。
11.监控染色反应
染色的过程应该密切监测,以便在必要时进行微调。需要管理好每个步骤的时间和温度,以避免过度染色或染色不足的情况发生。

广州秀威|苏木素 伊红染色液




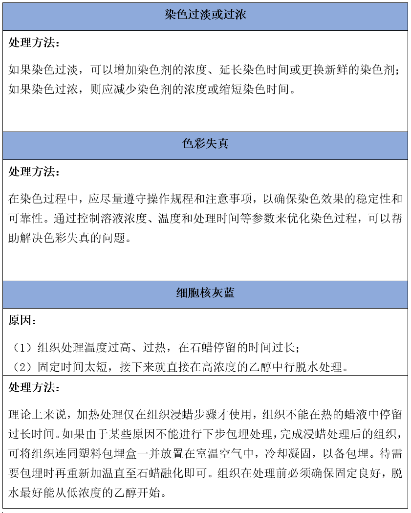
进行HE染色实验时,需要密切监测染色过程,及时发现并处理任何可能引起问题的问题。如果出现染色异常,应该检查实验条件和实验步骤,并采取相应的纠正措施,以确保染色结果的质量和可靠性。